ÐÂÎÅÍøÐÂÎÅ£¨Í¨Ñ¶Ô± ½ÌÎñ´¦ ÁÖÄþ ÉãÓ° ÏÖ½ÌÖÐÐÄ Àè·É£©11ÔÂ29ÈÕÖÁ30ÈÕ£¬µÚÊ®ËĽì¹ãÎ÷¸ßУ½ÌÓý½ÌѧÈí¼þÓ¦ÓôóÈüÏÖ³¡¾öÈüÔÚ¹ãÎ÷ʦ´óÊ¢´ó¾ÙÐС£ÎÒԺʮÈý¼þ×÷Æ·»ñ½±£¬»®·ÖÈ¡µÃÒ»µÈ½±5Ï¶þµÈ½±5ÏÈýµÈ½±3ÏÓÅÒì½±5ÏîºÍÓÅÒì×éÖ¯½±1ÏÊÇÎÒÔºÔÚ¸ÃÏîÈüÊ»ñ½±×ÜÊý×î¶àµÄÒ»Äê¡£ÎÒÔº¾Ïºìϼ¸±Ôº³¤ÔÚ°ä½±ÒÇʽÉϽӹýÁ˽»½Ó±¡ª¡ª2015ÄêµÚÊ®Îå½ì¹ãÎ÷¸ßУ½ÌÓý½ÌѧÈí¼þÓ¦ÓôóÈü½«ÓÉÎÒÔº³Ð°ì¡£
±¾´Î´óÈü»®·ÖÉèÓжàýÌå½ÌѧÈí¼þÓ¦ÓýÇÖ𡢡¢Î¢¿Î½Ìѧ½ÇÖ𡢡¢½ÌѧÏîÄ¿ÐéÄâ·ÂÕæ¶¯»½ÇÖðºÍ½ÌÓýÐÅÏ¢»¯ÂÛÎĽÇÖðËĸöÈüÏî¡£ÎÒÔº¹²ÍƼöÁË19¼þ×÷Æ·±¨Ãû²ÎÈü¡£ÆäÖУ¬Î¢¿Î×÷Æ·ÌåÏÖÓÅÒ죬һ¾ÙÄÃÏÂ4¸öÒ»µÈ½±£¬2¸ö¶þµÈ½±µÄÓÅÒìЧ¹û£¬»ñµÃר¼ÒÆÀίÃǵÄÒ»ÖÂÈϿɡ£
ÆäÖУ¬Ð»Ð¡è¤ºÍ³ÂÇåÏÈÉúµÄ×÷Æ·»¹×÷ΪÓÅÒì×÷Æ·ÔÚ°ä½±ÒÇʽÉϾÙÐÐչʾ¡£ÌØÊâÊÇлСè¤ÏÈÉúµÄ×÷Æ·¡¶Ö±½ÓµÎ¶¨·¨²â»¹ÔÌǺ¬Á¿ÊµÑéÖеζ¨Öյ㲻ÍÊÉ«µÄ³ÉÒòÆÊÎö¡·½ñÄ껹»ñµÃÁ˵ÚÊ®ËĽìÌì϶àýÌå¿Î¼þ´óÈü΢¿Î×÷Æ·Ò»µÈ½±¡£Ð»Ð¡è¤ÏÈÉúµÄ΢¿Î×÷Æ·Ñ¡Ìâ׼ȷ£¬½ÌѧĿµÄÃ÷È·£¬½â¾öµÄÎÊÌâÓдú±íÐÔ¡£ÔÚ½ÌѧÉè¼ÆÓë×éÖ¯ÉÏ£¬Î§ÈÆÑ¡ÌâÒÔÉèÎʵķ½Ê½Éè¼Æ³ÊÏÖµÄÐÎʽ£¬Öð²ãÍÆÑÝ¡¢¡¢Ö¸µ¼Ñ§ÉúÕÒµ½ÃÕµ×£¬½Ìѧ˼Ð÷ÇåÎú£¬ÖصãÍ»³ö£¬×¢ÖØÊµÐ§£¬ÍêÕûÐÔÇ¿£¬Äܹ»ÓÐÓýâ¾öÏÖʵ½ÌѧÖÐѧÉúÓöµ½µÄÒɵãÄѵãÎÊÌâ¡£ÔÚ½ÌѧսÂÔµÄÑ¡ÔñÉÏ£¬×¢Öص÷¶¯Ñ§ÉúµÄÆð¾¢ÐÔºÍÒý·¢Ñ§ÉúµÄºÃÆæÐÄ£¬ÒÔѧÉú×Ô¼ºÔÚʵÑéÖÐÓöµ½µÄÒÉÄÑÎÊÌâÈëÊÖ£¬ÓûÍâÒôÄ£ÄâѧÉúµÄÒÉ»ó£¬ÓëÎ÷ϯһÎÊÒ»´ðµÄ·½Ê½À´°ÑѧÉú´øÈëѧϰ£¬²¢½ÓÄÉ×ÔÖÆµÄ¶¯»Õ¹Ê¾Éúɬ֨´óµÄ»¯Ñ§·´Ó³Àú³Ì£¬ÓÃʵÅÄѧÉúÖØ¸´Ë¼Ë÷ºÍÊÔÑéÂÛÖ¤µÄÀú³Ì£¬ÐÎÏóÉú¶¯¡¢¡¢Ö±¹ÛÇ×ÈÈ£¬Í¬Ê±ÊÊʱµØÅäÒÔÎÄ×Ö˵Ã÷£¬×ÊÖúѧÉúÃ÷È·ºÍÓ°Ïó£¬ÇкÏѧÉúµÄÈÏÖªÌØµã£¬Öª×ãѧÉúµÄÇóÖªÓûÍû£¬½ÌѧЧ¹ûºÃ¡£Î÷ϯÓïÑÔÉú¶¯£¬¸»ÓÐѬȾÁ¦£¬Õ¹ÏÖ³öÓÅÒìµÄ½Ìѧ·çòºÍ¸öÈË÷ÈÁ¦£¬ÊÇʵÑé²Ù×÷Àà΢¿Î×÷Æ·ÖеÄÀÖªϰ·¶¡£

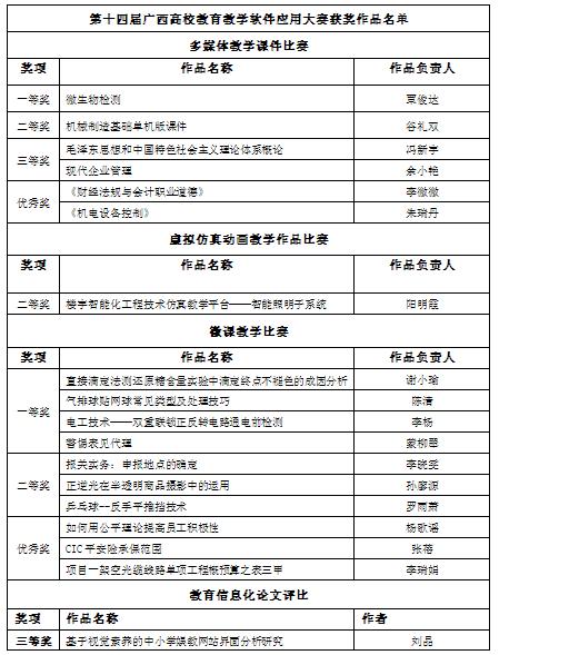
»ñ½±Ò»ÀÀ±í

ÎÒÔº¸±Ôº³¤¾ÏºìϼµãÆÀ²ÎÈü×÷Æ·

ÎÒÔº¾Ïºìϼ¸±Ôº³¤½Ó¹ý½»½Ó±

²ÎÈüÎ÷ϯ¾öÈüÏÖ³¡·ç·¶

ÎÒԺлСè¤ÏÈÉúµÄ×÷Æ·×÷ΪÓÅÒì×÷Æ·ÔÚ°ä½±ÒÇʽÉÏչʾ

ÎÒÔº³ÂÇåÏÈÉúµÄ×÷Æ·×÷ΪÓÅÒì×÷Æ·ÔÚ°ä½±ÒÇʽÉÏչʾ

ÎÒÔºñû¿¡´ïÏÈÉúÉĮ̈Áì½±

ÎÒÔº»ñµÃ´óÈüÓÅÒì×éÖ¯½±
Óû§µÇ¼