365ÉÏÊй«Ë¾

ÉùÓþչ̨

ÄúµÄλÖ㺠Ê×Ò³ >ÐÂÎÅÖÐÐÄ>ÐÂÎÅÍø>ÉùÓþչ̨>ÏêϸÄÚÈÝ

ϲ±¨£ºÎÒÔºËļþ×÷Æ·»ñ¹ãÎ÷¸ßУ½ÌÓý½ÌѧÈí¼þÓ¦ÓôóÈüÒ»µÈ½±

ȪԴ£ºÁøÖÝÖ°ÒµÊÖÒÕѧԺÐÂÎÅÍø ×÷Õߣº´ÞÖÇ»Û ±àÉó£º Ðû²¼Ê±¼ä£º2012-12-06 ä¯ÀÀ´ÎÊý£º ´Î ¡¾×ÖÌ壺С ´ó¡¿
·ÖÏíµ½£º

12ÔÂ2ÈÕÖÁ4ÈÕ£¬£¬¹ãÎ÷µÚÊ®¶þ½ì¸ßУ½ÌÓý½ÌѧÈí¼þÓ¦ÓôóÈü¾öÈüÔÚ¹ãÎ÷½ÌÓýѧԺʢ´ó¾ÙÐС£¡£¡£ÎÒÔºÓÐ4¼þ×÷Æ·ÈÙ»ñ´Ë´Î´óÈüÒ»µÈ½±¡£¡£¡£
½ÌÎñÓëʵѵÖÎÀíËæ´¦³¤¾Ïºìϼ¡¢¡¢ÏÖ´ú½ÌÓýÊÖÒÕÖÐÐÄÖ÷ÈÎñû¼ÍÎäÂÊ15ÈË×é³ÉµÄÍŶӲÎÈü£¬£¬¾Ïºìϼ´¦³¤ÊÜÑûµ£µ±´Ë´Î½ÇÖðÆÀί¡£¡£¡£
¾­ÓÉÇ¿ÁҵĽÇÖ𣬣¬ÎÒÔº°Ë¼þ×÷Æ·ÔØÓþ¶ø¹é£¬£¬»®·ÖÈÙ»ñ×î¼Ñ´´Òâ½±1Ïî¡¢¡¢Ò»µÈ½±4Ïî¡¢¡¢¶þµÈ½±1Ïî¡¢¡¢ÈýµÈ½±1Ïî¡¢¡¢ÓÅÒì½±2Ïî¡¢¡¢ÓÅÒì×éÖ¯½±1Ï£¬ÕâÊÇÎÒÔºÀúÄê¼ÓÈë´ËÏî½ÇÖð»ñ½±×î¶àµÄÒ»´Î¡£¡£¡£
¼ÓÈë´Ë´Î´óÈüµÄ¸ßУ¹²ÓÐ21Ëù±¾¿ÆÔºÐ£¡¢¡¢29Ëù¸ßÖ°¸ßרԺУ£¬£¬±¾¿Æ×é²ÎÈü×÷Æ·143¼þ£¬£¬¸ßÖ°¸ßר×é²ÎÈü×÷Æ·156¼þ¡£¡£¡£´óÈü·Ö±¾¿ÆÀí¹¤ÍâÓï×é¡¢¡¢±¾¿ÆÎÄũҽ×é¡¢¡¢¸ßÖ°¸ßרÀí¹¤×éºÍ¸ßÖ°¸ßרÎÄũҽ×éËĸö·ÖÈü³¡¾ÙÐУ¬£¬Ã¿¼þ×÷Æ·ÉĮ̈ÑÝʾ7·ÖÖÓ¡£¡£¡£ÎÒԺѡÊÖ½ô¿Û´óÈüÆÀÉóÖ¸±êÒªÇ󣬣¬½éÉÜÁË×÷Æ·ÔÚ¿ÎÌýÌѧÉÏÔõÑùÔËÓýÌÓýÊÖÒÕÊֶνâ¾ö½ÌѧÖеÄÖØµãºÍÄѵãÎÊÌ⣬£¬Í»ÏÔÁ˶àýÌåÊÖÒÕÓ¦ÓõÄÁÁµãºÍÌØÉ«£¬£¬³ä·ÖÌåÏÖÁ˶àýÌåÊÖÒÕÓë½ÌѧÄÚÈݵÄÉî¶ÈÈںϣ¬£¬»ñµÃÁËר¼Ò¡¢¡¢ÆÀίÃǵÄÒ»ÖÂºÃÆÀ¡£¡£¡£³Â·¼ÏÈÉúÖ÷½²µÄ¡¶Ö°ÒµÓ¢Óï?Æû³µÆª¡·»ñµÃ×î¼Ñ´´Òâ½±£¬£¬²¢´ú±íÓÅÒì×÷Æ·ÔÚ°ä½±´ó»áÉϾÙÐÐչʾ£¬£¬³ä·ÖÌåÏÖÁËÎÒÔºÎ÷ϯÕùÏÈ´´ÓŵįæÒì·ç·¶£¬£¬Ò²Ïò¸÷ÐÖµÜԺУչÏÖÁËÎÒÔºÔÚ½ÌÓýÊÖÒÕˮƽÉϵÄǰ½øºÍ½ÌÓýÊÖÒÕ·þÎñÓÚ½ÌÓý½ÌѧµÄÉî¿Ì¸Ä±ä¡£¡£¡££¨ÎÄ/Áõ¾§¡¢¡¢ÁÖÄþ ͼ/ÇñÓí£©

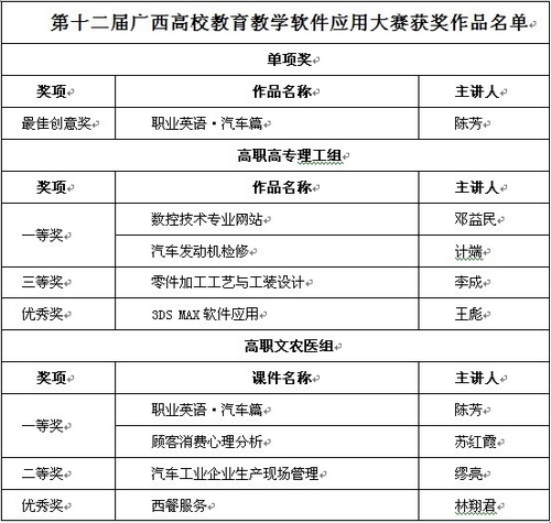
¸½£ºµÚÊ®¶þ½ì¹ãÎ÷¸ßУ½ÌÓý½ÌѧÈí¼þÓ¦ÓôóÈü»ñ½±×÷Æ·Ãûµ¥

20121207084902692

20121206161046410

³Â·¼ÏÈÉúÖ÷½²µÄ¡¶Ö°ÒµÓ¢Óï?Æû³µÆª¡·±»×÷ΪÓÅÒì×÷Æ·´ú±íÔڰ佱̨ÉϾÙÐÐչʾ

20121206161223865

ÎÒÔº²ÎÈüÎ÷ϯ·ç·¶

20121206161302139

¾ÏºìϼÆÀί£¨ºóÅÅÓÒÈý£©ºÍ²ÎÈü¶ÓÔ±Óë¹ãÎ÷½ÌÓýÌü»ÆÓÌü³¤£¨ºóÅÅÓÒÎ壩ºÏÓ°ÁôÄî

20121206161413497

ÎÒÔº»ñ½±Î÷ϯÉĮ̈Áì½±

¡Á

Óû§µÇ¼

¡¾ÍøÕ¾µØÍ¼¡¿