365ÉÏÊй«Ë¾

logo

The current position:Home >News & Notifications

Contact

No Data

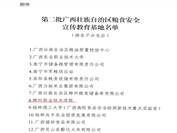
Good news: LVTC was awarded the second batch of food security publicity and education bases in Guangxi

Updated£º£º2021-10-18 17:20|Hits£º£º

From News Center(Text and Picture by Li Guangjun,School of Environmental and Food Engineering ) On October 16, the main venue of Guangxi 2021 World Food Day and National Food Security Awareness Week was held in Liuzhou. The second batch of Guangxi Zhuang Autonomous Region Food Security Publicity Bases was released on the spot and awarded. LVTC is on the list. Yu Qiaoling,Vice Director  of the School of Environment and Food Engineering (in charge of work) came to the stage to accept the bases.

October 16th is the 39th World Food Day, and the week is the National Food Security Awareness Week. This year¡¯s World Food Day got the theme of ¡°action creates the future, healthy eating achieves zero hunger¡±. The theme for the Food Security Awareness Week is :Developing the Food Industry and Helping Rural Rejuvenation. 

¡°Food in hand, Peace in heart¡± is the truth at all times. Each of us should do something, starting from ourselves, from trifles, from family, resolutely stopping food waste, cultivate eating habits that are conducive to green development and sustainable development, and work together to maintain global food security.

At the same time, it is necessary to give full play to the role of the school as a publicity base, further made the school and the whole society to pay more attention to the issues of food security , create a strong atmosphere of loving food and saving food, and promote the thrifty spirit of ¡°love food £¬save food and eliminate waste,¡±which promotes the healthy development of Guangxi¡¯s grain industry and contributes to safeguarding national food security .

202111080822429178.png

202111080823460881.png

202111080823547853.png

College website review: Huang Ning, College of Environment and Food Engineering

Editor-in-chief and supervisor:Luo Shihua, the Publicity Department of the Party Committee


¡Á

Óû§µÇ¼

¡¾ÍøÕ¾µØÍ¼¡¿